尊龙凯时

微信
加入珍藏
广西尊龙凯时集团集中采购平台 广西尊龙凯时统一门户
目今位置:首页 >> 新闻资讯 >> 公司动态

公司首次获得“龙图杯”天下BIM大赛奖

泉源:本站  |   编辑:治理员  |  日期:2019-08-17  |   字体:T T T   |  点击量:4060


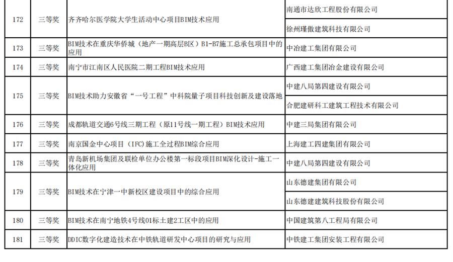
克日,,中国图学学会宣布2019年第八届“龙图杯”天下BIM(修建信息模子)大赛获奖名单,,冶建公司“南宁市江南区人民医院二期工程BIM手艺应用”效果从1844个参赛项目中脱颖而出,,荣获施工组三等奖。。 。。。

此次获奖不但填补了公司在该项赛事上的空缺,,也展示了公司在BIM领域取得的效果及手艺实力,,为BIM手艺在公司项目的应用与推广涤讪了优异基础。。 。。。

尊龙凯时·(中国区)人生就是搏!

获奖名单

南宁市江南区人民医院二期工程项目在项目开展初期便接纳BIM手艺,,主要解决项目机电深化、系统校核以及基于BIM手艺的动态治理。。 。。。针对项目差别时期的重难点制订差别的应对步伐,,通过深化BIM手艺应用,,实现施工进度需求和质量需求的高度连系,,不但缩短了工程工期,,降低生产本钱,,还大大提高了项目的经济效益,,对推动BIM手艺的周全普及和落地应用有着主要的意义。。 。。。

2019年第八届“龙图杯”天下BIM(修建信息模子)大赛是中国图学学会在中国科学手艺协会、人力资源和社会包管部教育培训中心、住房和城乡建设部修建节能与科技司、中国修建科学研究院、清华大学、北京航空航天大学等相关政府部分和科研院所的指导支持下所举行的大赛。。 。。。

据相识,,本次大赛共收到设计、施工、综合、院校4个组别的1844项效果,,其内容涵盖BIM应用的各个阶段,,参赛单位来自天下各地。。 。。。通过初评、复评、入围审核、终评答辩、评审效果公示等环节,,最终确定本届大赛四个组别的获奖名单。。 。。。

 

 

(图文/信息中心  徐育靖)

上一篇:焦耀光到白莲洞昔人类遗址博物馆建设项目考察?

下一篇:焦耀光到三江南站广场旅游综合体项目调研

【网站地图】【sitemap】